Tech/Engineering

Resilient Data Protection: Introducing Resume Capability for Oracle DTC Full Backups

Gaurav Bartwal, Sr. Staff Software Engineer and Aayush Gupta, Sr. Principal Software Engineer

Backing up large, mission-critical Oracle databases in a Direct-to-Cloud (DTC) environment comes with unique challenges. Network fluctuations, maintenance windows, or transient system issues can interrupt long-running full backup jobs. Since a full backup forms the basis of a new backup chain, a failed full backup also leads to interruption of periodic Archivelog backups, leaving the database exposed until a successful backup.

Historically, a failed full backup meant one thing: starting over. For multi-terabyte databases, this didn't just mean lost time—it meant extended backup windows, increased resource consumption on production servers, and potential risks to Recovery Point Objectives (RPO).

We are excited to announce a significant enhancement to our Oracle DTC solution: Resume Capability for Full Backups. This feature allows the Druva agent to intelligently pick up where it left off, ensuring a resilient data protection strategy.

The Challenge: The "All-or-Nothing" Approach

In a standard Oracle RMAN workflow, a backup job is often treated as an atomic unit. If you are backing up a 50TB database and the connection drops at 49TB, the entire job is marked as failed. The backup pieces created up to that point are typically discarded or ignored, and the next attempt starts from zero.

This approach creates a Cascading Failure Effect:

  • Window Overruns: Re-running a full backup consumes the window meant for incremental backups.
  • Storage Bloat: Without careful management, failed attempts leave behind "orphan" data on storage.
  • RPO Gaps: While the full backup is retrying, archive logs may not be backed up, widening the exposure window.

The Solution: Intelligent Resume

To address this problem, we integrated Oracle Recovery Manager's (RMAN) native capabilities with Druva's orchestration layer. The primary objective was to optimize data transfer by preventing the re-upload of data that had already been successfully backed up.

How It Works: A High-Level View

The resume workflow is built on three key pillars: Intelligent State Detection, Precision Cleanup, and Logical Continuity.

1. Intelligent State Detection & Validation

Before a backup starts, the Druva agent analyzes the metadata of the previous failed attempt. It asks the following critical questions:

  • Was the last failure a Full Backup?
  • Do we have a valid chain of archive logs since that failure?

The log chain validation is a crucial safety step. Resuming a backup is only safe if the database can be recovered to a consistent point in time. Our agent queries native views (like v$archived_log) to ensure no logs are missing between the failed attempt and now. If the chain is broken, we fall back to a fresh full backup to guarantee data integrity.

2. Utilizing Native RMAN Capabilities

We utilize RMAN's NOT BACKED UP SINCE TIME ... clause in the BACKUP command. When a resume is triggered, the agent calculates the precise start time of the original failed job.

This command instructs RMAN to:

"Backup the database, but skip any file that has already been successfully backed up since [Original Job Start Time]."

This ensures that Datafile 1, which finished successfully yesterday, is skipped today, while Datafile 2, which was pending, gets backed up.

3. Logical Continuity: The "Single Job" Illusion

One of the key aspects of this design is how it handles Backup Tags and Command IDs. To Oracle and to the Druva Cloud Platform, the resumed session doesn't look like a disparate set of files.

  • We reuse the Tag and Command ID from the failed job.
  • Without Resume: Job A fails (Tag JOB_A). Job B starts (Tag JOB_B). Result: Fragmented backups.
  • With Resume: Job A fails (Tag JOB_A). Job B "Resumes" (Reuses Tag JOB_A).

The Result: When you list your backups or perform a restore, you see a single, consolidated entry. All the pieces—whether they were uploaded on Monday (attempt 1) or Tuesday (attempt 2)—are logically grouped together. This idea extends to multiple potential failed jobs as well.

The agent also reuses the Command ID associated with the RMAN backup session. This allows the agent to gather backup file information (v$backup_piece_details view) and stats data (v$rman_status view) across all failed jobs and form consolidated Metadata for the backup.

Handling Complexity: Multi-Section Backups

Large Oracle datafiles are often split into multiple "sections" to back them up in parallel. This introduces a complexity: What if 8 out of 10 sections of a massive datafile were uploaded when the network failed?

RMAN considers a file "backed up" only when all sections are complete. If we simply resumed, RMAN would see that file as incomplete and re-send all 10 sections, leaving the original 8 "orphan" sections consuming storage.

Our Approach: Precision Cleanup

Before the resume command runs, the Druva agent performs a surgical cleanup:

  • It identifies datafiles with partial section completion (e.g., 8/10 sections done).
  • It explicitly deletes those 8 incomplete sections from the catalog and storage.
  • It leaves the fully completed files untouched.

This ensures your storage footprint remains efficient, with no "ghost" data lingering from failed runs.

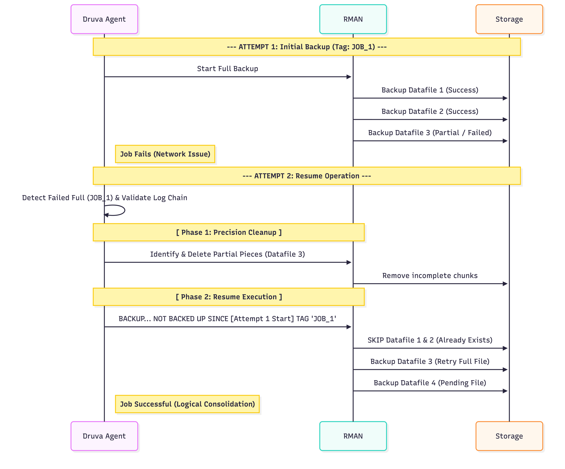
Visualizing the Workflow

Scenario: A Full Backup of 4 Datafiles runs. Connection fails after Datafiles 1 & 2 complete, and Datafile 3 is halfway done.

Resume Capability for Oracle DTC Full Backups

Accurate Progress & Statistics

Resuming a job changes how we calculate "Progress." If a 10TB job resumes with only 2TB left to send, showing "0% complete" would be misleading.

Our agent now calculates stats based on the Effective Workload:

  • Total Work: Only the files that need to be transferred (the 2TB).
  • Estimation: We filter out files with a backup_count > 0 in the existing tag.

This gives administrators a realistic view of the resume job's duration and bandwidth usage.

Conclusion

The Resume Full Backup feature in Druva’s Oracle Direct-to-Cloud solution transforms how large-scale Oracle database backups are managed by eliminating the costly need to restart failed full backups from scratch.

By combining Oracle RMAN's native capabilities with Druva’s intelligent orchestration, this feature ensures backup resilience, optimizes storage utilization, and reduces backup windows — safeguarding your critical data with minimal disruption and maximum efficiency.

Protect your mission-critical Oracle databases with Druva’s Oracle DTC solution and experience uninterrupted, efficient backups backed by intelligent resume capability. 

Contact Druva today to schedule a personalized demo or consultation and see how our cloud-native data protection can enhance your database availability, reduce operational risks, and simplify backup management at scale.

Druva Blog: Cloud Technology & Data Protection Articles